DeepSeek预测明晨欧冠:皇马11马竞阿森纳11PSV多特出局
发表时间:2025-03-13 04:33:30 浏览:0
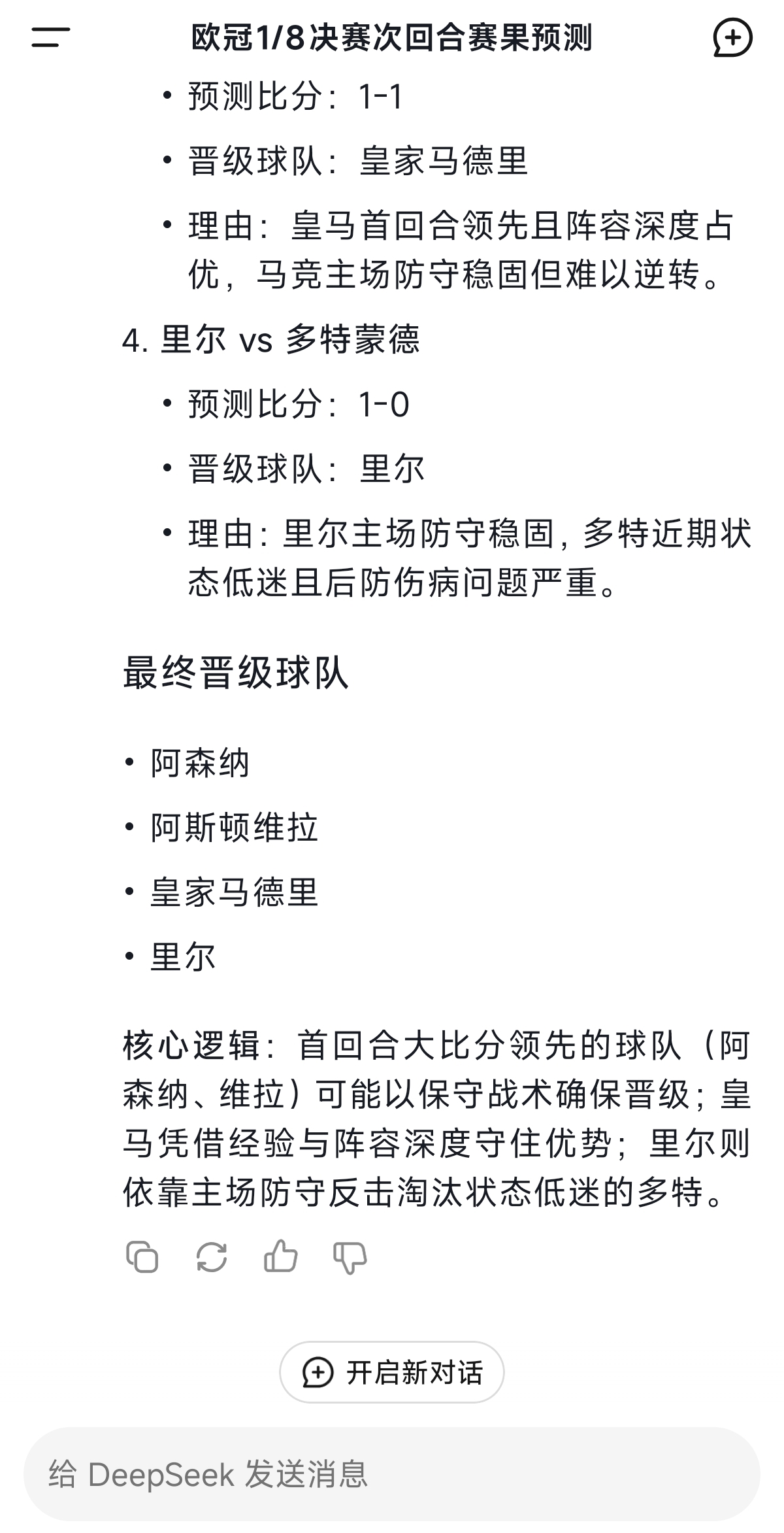
DeepSeek预测3月13日凌晨欧冠比分:阿森纳1-1埃因霍温(总比分阿森纳8-2晋级)阿斯顿维拉2-0布鲁日(总比分维拉5-1晋级)马德里竞技1-1皇家马德里(总比分皇马3-2晋级)里尔1-0多特蒙德(总

DeepSeek预测3月13日凌晨欧冠比分:
阿森纳1-1埃因霍温(总比分阿森纳8-2晋级)
阿斯顿维拉2-0布鲁日(总比分维拉5-1晋级)
马德里竞技1-1皇家马德里(总比分皇马3-2晋级)
里尔1-0多特蒙德(总比分里尔2-1晋级)


推荐新闻
- 根据《罗马体育报》的最新报道,英格兰的顶级俱乐部以及国米、尤文和那不勒斯都在密切关注亚特兰大外租后卫帕...发表于: 01-30 14:41
- 近日,前阿森纳球员杰雷米-阿利亚迭雷接受采访表示,阿森纳在本次转会窗口的操作让他感到失望,尤其是放走了年轻...发表于: 01-30 14:40
- 北京时间1月30日,欧联联赛阶段第8轮,阿斯顿维拉3-2萨尔茨堡红牛。在本场比赛中,维拉球员沃特金斯出现了拉伤的...发表于: 01-30 08:53
-
- 在今天凌晨进行的欧联杯联赛阶段第8轮比赛中,贝蒂斯2-1击败费耶诺德,赛后,安东尼在接受采访时谈到了自己对比赛...发表于: 01-30 08:51
- 欧冠联赛阶段第8轮赛事,阿森纳和拜仁都力挫对手确保前二的位置,枪手8轮全胜的确是欧冠魁首,拜仁只一场败仗也彰...发表于: 01-29 20:45
-
-
- 北京时间1月29日4:00,欧冠联赛阶段第8轮,利物浦坐镇安菲尔德球场迎战卡拉巴赫,本场主裁判为克鲁日利亚克,赛前双...发表于: 01-29 09:16
- 北京时间1月29日,欧冠联赛阶段第8轮,利物浦主场6-0大胜卡巴拉赫,保住利物浦跻身欧冠前八名,直接晋级欧冠16强。...发表于: 01-29 09:15
录像/集錦
- 足球录像
- 篮球录像
- 足球集锦
- 篮球集锦
-
沙特联 01-31 01:30
-
欧联杯联赛阶段 01-30 04:00
-
欧联杯联赛阶段 01-30 04:00
-
欧联杯联赛阶段 01-30 04:00
-
欧联杯联赛阶段 01-30 04:00
-
欧联杯联赛阶段 01-30 04:00
-
欧联杯联赛阶段 01-30 04:00
-
欧联杯联赛阶段 01-30 04:00
-
欧联杯联赛阶段 01-30 04:00
-
欧联杯联赛阶段 01-30 04:00
-
欧联杯联赛阶段 01-30 04:00
-
欧联杯联赛阶段 01-30 04:00
-
欧联杯联赛阶段 01-30 04:00
-
欧联杯联赛阶段 01-30 04:00
-
欧联杯联赛阶段 01-30 04:00
-
NBA 01-30 10:00
-
NBA 01-30 08:00
-
CBA 01-29 19:35
-
CBA 01-29 19:35
-
CBA 01-29 19:35
-
CBA 01-29 19:35
-
CBA 01-29 19:35
-
WCBA 01-29 19:30
-
NBA 01-29 09:00
-
NBA 01-29 08:00
-
NBA 01-28 09:00
-
NBA 01-27 10:30
-
NBA 01-27 09:00
-
NBA 01-26 09:00
-
CBA 01-25 20:00
-
欧联杯 01-30 04:00
-
欧联杯 01-30 04:00
-
欧联杯 01-30 04:00
-
欧联杯 01-30 04:00
-
欧联杯 01-30 04:00
-
欧联杯 01-30 04:00
-
欧联杯 01-30 04:00
-
欧联杯 01-30 04:00
-
欧联杯 01-30 04:00
-
欧联杯 01-30 04:00
-
欧联杯 01-30 04:00
-
欧联杯 01-30 04:00
-
欧联杯 01-30 04:00
-
欧联杯 01-30 04:00
-
欧联杯杯 01-30 04:00
-
比赛集锦 01-30 19:30
-
比赛集锦 01-30 19:30
-
比赛集锦 01-30 10:30
-
比赛集锦 01-30 10:00
-
比赛集锦 01-30 10:00
-
比赛集锦 01-30 09:30
-
比赛集锦 01-30 09:00
-
比赛集锦 01-30 09:00
-
比赛集锦 01-30 08:00
-
比赛集锦 01-30 08:00
-
比赛集锦 01-29 19:35
-
比赛集锦 01-29 19:35
-
比赛集锦 01-29 19:35
-
比赛集锦 01-29 19:35
-
比赛集锦 01-29 19:35
热门标签
- 足球
- 篮球

